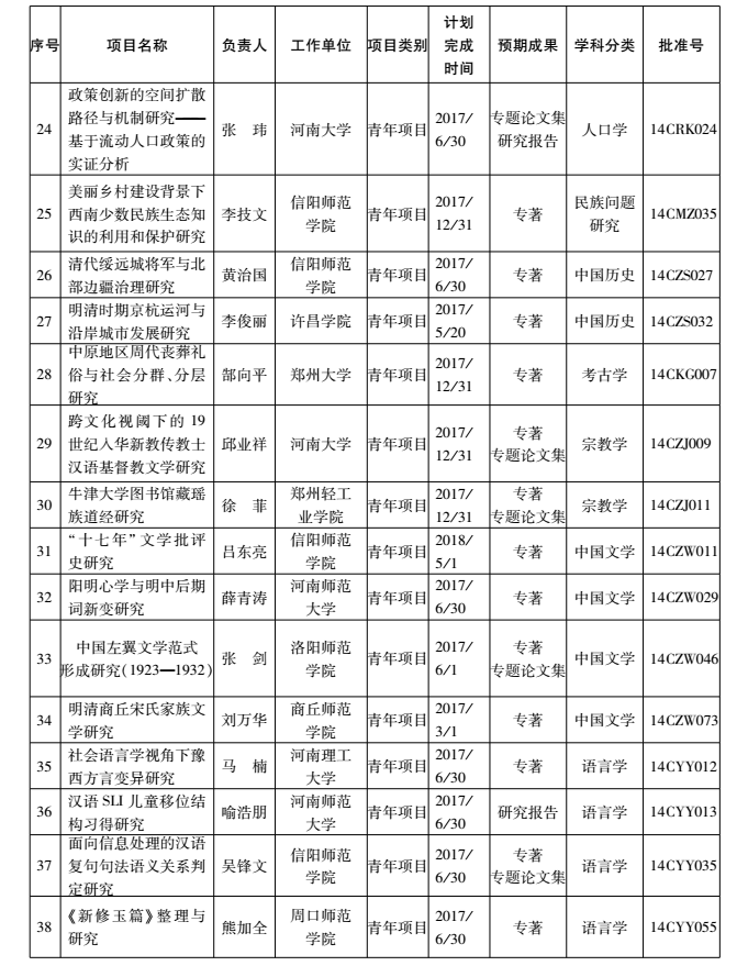
2014年度国家社科基金青年项目河南省立项名单
Toggle navigation
首页
新利网站手机登录地址
luck18(中国)体育简介
luck18(中国)体育简介
现任领导
省辖市社科联
高校社科联
社科品牌
luck18xinli官网
新利直营官网
新利客服
18luck新利苹果
新利官网app
中原社科云
新利官网app
新利Lucky
新利直营官网
学术团体
学会动态
学会简介
民办社科研究机构
luck官网正版入口
社科普及
社科普及活动
系列故事宣讲会
新利Lucky
课题服务
luck18(中国)体育调研课题
luck官网下载安卓
调研课题管理信息系统
luck18官方公告
省优秀青年社科专家评选
社科优秀成果奖评选
河南社科名家评选
评奖申报系统
理论阵地
河南社科文摘
河南社会科学
领导科学
人生与伴侣
新利官网app
机关建设
党建人事
精神文明建设
驻村工作
平安建设
首页
>
课题研究
>
国家社科基金项目
2014年度国家社科基金青年项目河南省立项名单
2015-12-07
中原社科云
新利官网app
数字图书馆
调研课题管理
信息系统
map